搜索
English
网站首页
关于协会
协会章程
协会领导
协会理念
协会介绍
组织机构
职能部门
会员中心
会员管理办法
会员注册
会员登录
入会指南
会员服务
会员查询
会员风采
协会会刊
会费标准
会议展览
中国兽医协会第十二届兽医大会
第一届小动物兽医专科发展大会
第三届中兽医药传承创新发展论坛
继续教育
工作概况
通知公告
兽医继续教育联合体
在线培训平台
咨询服务
兽医专科
工作概况
制度文件
专科建设委员会
专科委员会
特色专科
标准评价
标准
评价
标准库
医院评价查询
福利医院查询
分支机构
分支机构介绍
专家工作委员会
兽医教育工作委员会
宠物诊疗分会
中兽医分会
动物福利分会
兽医实验室检测分会
野生动物兽医分会
实验动物兽医分会
兽医病理师分会
家禽兽医分会
马兽医分会
兽医文化分会
兽医职业技能发展分会
兽医器械分会
兽医寄生虫病防治分会
猪兽医分会
水生动物兽医分会
牛羊兽医分会
特种经济动物兽医分会
兽医公共卫生分会
鸽健康产业兽医分会
大熊猫兽医分会
资源昆虫兽医分会
兽医科学用药分会
动物无害化处理与资源化利用分会
兽医数字与信息化分会
兽医新质生产力发展分会
兽医社会化服务分会
水禽健康产业兽医分会
兽医学生职业规划分会
动物营养代谢与中毒病防治分会
党群建设
党建工作
资源中心
下载中心
文化中心
联系我们
首页
>>
分支机构
>>
兽医病理师分会
>>
动态
兽医病理师分会
简介
动态
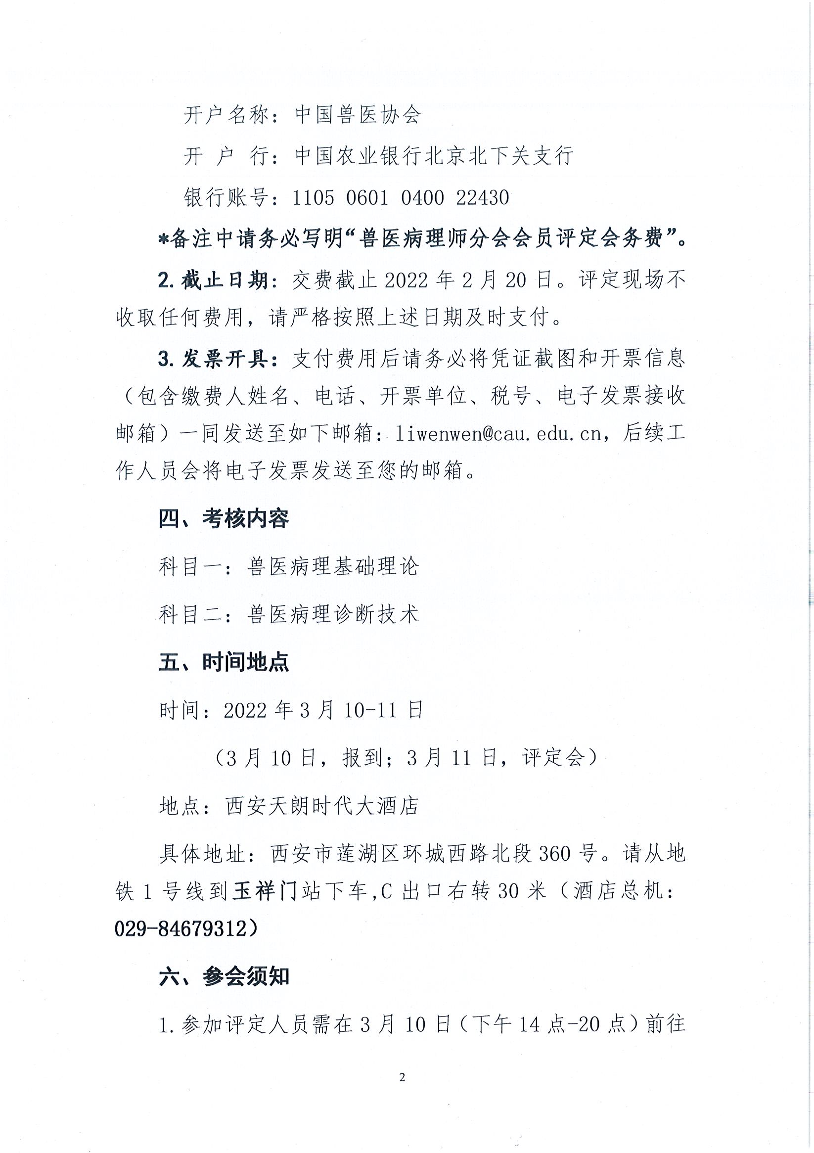
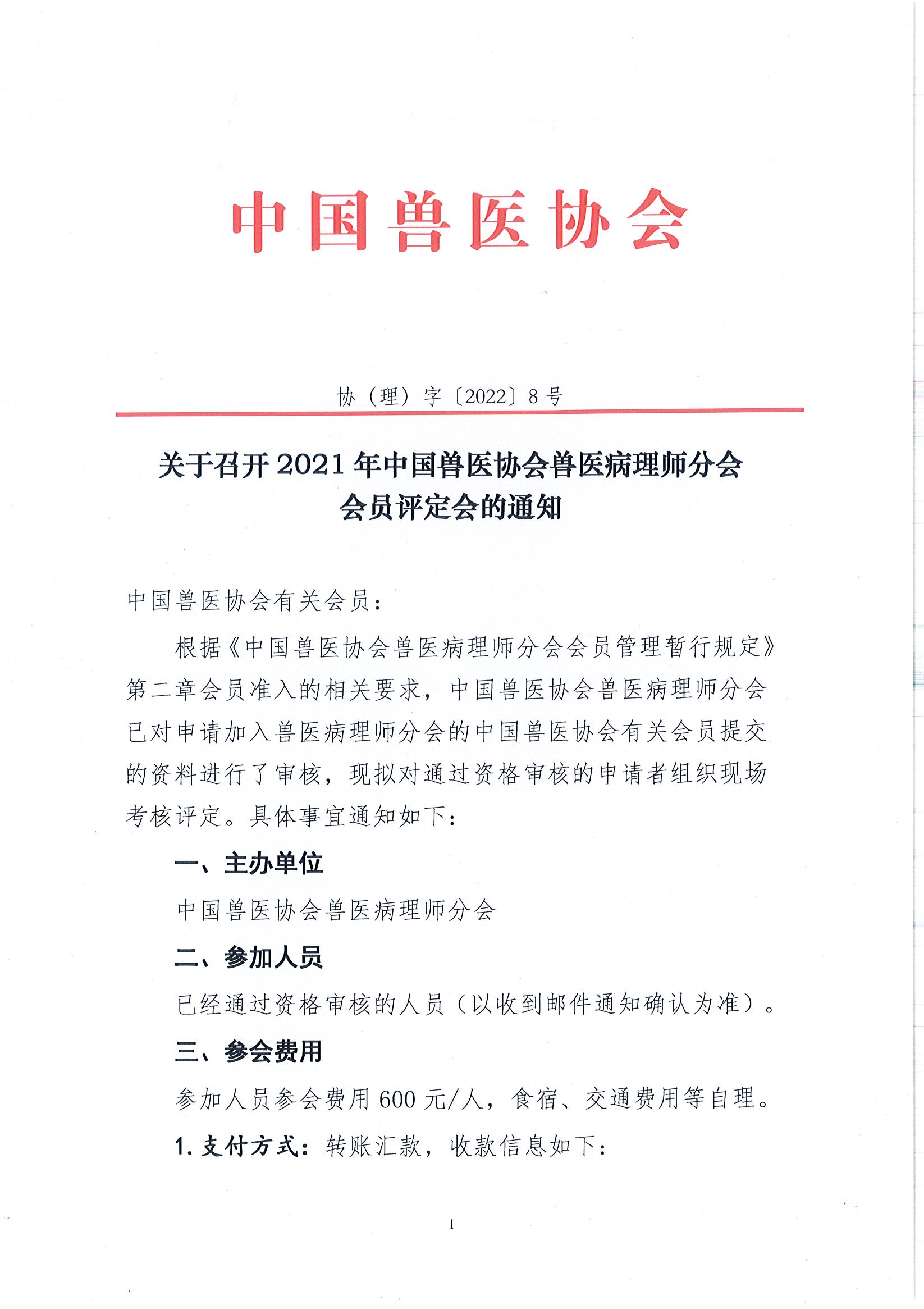
关于召开2021年中国兽医协会兽医病理师分会会员评定会的通知
发布者:中国兽医协会
发布时间:2022-02-11
阅读次数:
关于召开2021年中国兽医协会兽医病理师分会会员评定会的通知.pdf
密码登录
验证码登录
请选择会员类型
单位会员
个人会员
请选择会员类型
单位会员
个人会员
获取验证码