发布者:中国兽医协会发布时间:2021-11-05阅读次数:
各省、自治区、直辖市及计划单列市农业农村(农牧)、畜牧兽医、渔业厅(局、委),新疆生产建设兵团农业农村局:
自2019年我部在全国试行食用农产品合格证制度以来,各地农业农村部门积极推进,压实了生产主体责任,促进了产管衔接,进一步完善了农产品质量安全监管措施,取得了阶段性成效。但在试行过程中,仍然存在开证不规范、推进不平衡、管理力度不够等问题。为贯彻落实《中共中央、国务院关于全面推进乡村振兴加快农业农村现代化的意见》有关要求,加快推进食用农产品达标合格证制度试行工作,现将有关事项通知如下:
一、做好承诺达标合格证的规范开具
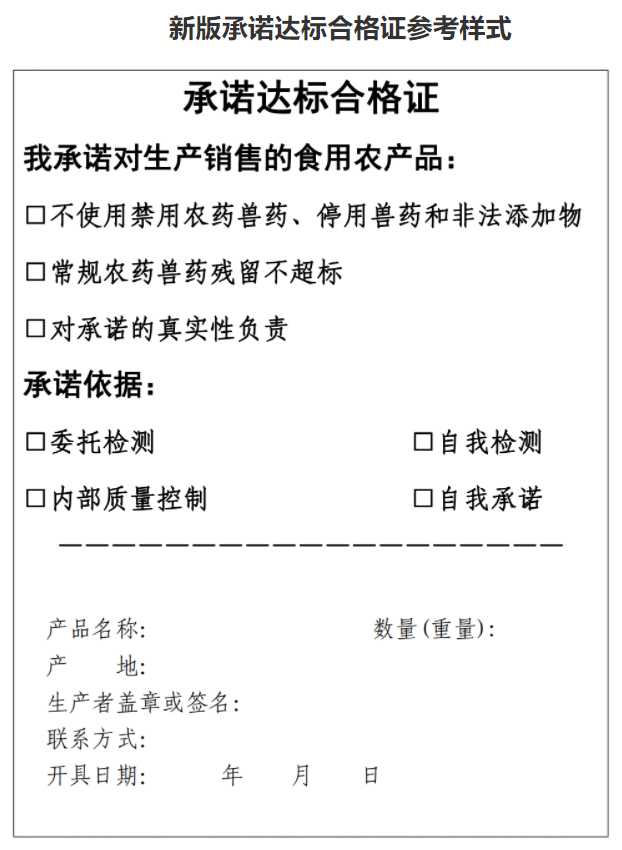
(一)统一使用新版承诺达标合格证样式。在试行过程中,合格证样式和内容不断完善,各级农业农村部门对此也做了积极探索。为进一步明确制度的核心要求与目标,我部将合格证名称由“食用农产品合格证”调整为“承诺达标合格证”,并对合格证参考样式做了进一步优化,新版样式(见附件1)主要有以下调整。
1.体现“达标”内涵。“达标”内涵即生产过程落实质量安全控制措施、附带承诺达标合格证的上市农产品符合食品安全国家标准。现阶段,承诺达标合格证的“达标”主要聚焦不使用禁用农药兽药、停用兽药和非法添加物,常规农药兽药残留不超标等方面。
2.突出“承诺”要义。承诺达标合格证是承诺证,首先要展示承诺内容。新版承诺达标合格证参考样式,在全国试行方案中合格证参考样式的基础上,调整了承诺内容和基本信息的位置,将承诺内容放在承诺达标合格证最上端,生产者及农产品信息放后。
3.调整承诺内容。明确是“对生产销售的食用农产品”作出承诺。将承诺内容中“遵守农药安全间隔期、兽药休药期规定”调整为“常规农药兽药残留不超标”。
4.增加承诺依据。增加可勾选的“委托检测、自我检测、内部质量控制、自我承诺”4项承诺依据。生产主体开具承诺达标合格证时,根据实际情况勾选一项或多项。
新版承诺达标合格证参考样式自此文件印发之日起开始使用。各级农业农村部门应加强对生产主体的指导,开具电子承诺达标合格证或通过打印方式开具承诺达标合格证的,要在文件印发之日起1个月内按要求调整样式。已印制的原样式空白合格证,可在用完后调整。凡是新印制的,都要使用新版样式。
(二)确保承诺达标合格证规范有效开具。承诺达标合格证要坚持“谁生产、谁用药、谁承诺”的原则,由种植养殖者作出承诺,勾选选项、自主开具,乡镇农产品质量安全监管公共服务机构、村(社区)委员会、检测机构、农产品批发市场等不应代替种植养殖者开具。
(三)加强电子承诺达标合格证开具管理。各级农业农村部门推广电子承诺达标合格证,将承诺达标合格证与农产品追溯一体化推进,取得了积极成效。以二维码等形式开具承诺达标合格证的,要坚持基本原则和要求,一是二维码标识上或四周要明确展示“承诺达标合格证”字样,二是扫码后的内容中,首先要展示承诺达标合格证的名称、承诺声明、承诺依据等完整信息,接下来再展示企业简介、品牌宣传等内容。
二、加快承诺达标合格证的推广使用
(四)加大承诺达标合格证制度试行力度。对试行品种范围内尚未开具承诺达标合格证的生产主体,各级农业农村部门要督促其按要求尽快试行承诺达标合格证制度,提高试行覆盖率。对已试行承诺达标合格证制度的生产主体,要指导其规范开具,在试行品种上和批次上尽快实现全覆盖,养成常态化开具习惯。要将承诺达标合格证与参加各类展示展销会、参评各类品牌、奖项和项目支持挂钩。将承诺达标合格证制度纳入食品安全等考核内容,落实监管部门工作责任。将试行情况纳入国家农产品质量安全县创建重要内容,督促国家农产品质量安全县率先落实试行要求。进一步加强与市场监管部门的对接,强化食用农产品进入市场的索证索票,明确将承诺达标合格证作为质量安全合格凭证的其中一种,倒逼生产主体自觉开具承诺达标合格证。之前开具产地证明的,要尽快转向由生产主体开具承诺达标合格证。
(五)加强承诺达标合格证制度宣传。各级农业农村部门要定期总结提炼承诺达标合格证制度实施成效,形成典型经验和做法,开展学习交流。积极运用主流媒体、行业媒体、地方媒体等多种途径,宣传承诺达标合格证实施成效,展示本地典型经验和亮点成果,扩大承诺达标合格证的社会影响力和消费者认可度,持续营造自觉开具、规范使用承诺达标合格证的良好氛围。
三、强化承诺达标合格证的监督管理
(六)加大日常巡查检查力度。乡镇农产品质量安全监管公共服务机构要将承诺达标合格证制度的推行纳入监管服务范围,发挥好农产品质量安全监管“最初一公里”的作用。加强对开证生产主体的日常巡查检查,每年对试行主体的巡查要达到全覆盖。重点检查主体是否落实《农产品质量安全法》规定和《农产品生产主体质量安全控制基本要求(试行)》(附件2),是否按照要求持续规范开具承诺达标合格证。要查看生产主体留存的承诺达标合格证开证记录,对检查过程中发现的问题及时督促整改。
(七)加强带证农产品监测和问题查处。省级农业农村部门实施风险监测和监督抽查,应涵盖附带承诺达标合格证的农产品,掌握其质量安全状况,切不可因开具承诺达标合格证而缺失监管。对风险监测中发现的问题要跟进开展监督抽查,对于承诺合格而抽检不合格的生产主体,要依法重处,同时帮助种植养殖者查找原因、整改问题。对于虚假开具承诺达标合格证的,要纳入信用管理,实施联合惩戒。
(八)及时掌握试行进展情况。各级农业农村部门要定期调度承诺达标合格证制度试行情况,掌握辖区内应实施承诺达标合格证制度的生产主体数量和已实施承诺达标合格证制度的生产主体数量。对于已实施承诺达标合格证制度的生产主体,要关注其是否处于常态化开具状态,如属于点状零星开具的,要推动实现批批开具。省级农业农村部门要定期汇总分析本省份承诺达标合格证制度试行情况,加强试行工作的督促指导。《农产品质量安全法》修订公布后,按照法律有关规定抓好贯彻落实。
各级农业农村部门要高度重视承诺达标合格证制度试行工作,加快推进步伐,提升农产品质量安全监管水平。2021年底前,省级农业农村部门要组织开展一次自查(自查表详见附件3),重点自查生产主体名录是否健全,开证主体日常监管和市场查验等情况,督促指导各地加快推进实施,确保试行工作落实到位。2021年12月15日前,请将本省份自查情况及承诺达标合格证制度试行情况总结报送我部农产品质量安全监管司并抄送农业农村部农产品质量标准研究中心。工作过程中,可以随时以新闻报道、工作简报等形式报送有关经验和亮点成效。
联系方式:
农业农村部农产品质量安全监管司:郭艳青,电话:010-59192694,电子邮箱:nybjgc@163.com。
农业农村部农产品质量标准研究中心:刘海华,电话:010-82106327,电子邮箱:15201433678@126.com。
附件:1.新版承诺达标合格证参考样式
2.农产品生产主体质量安全控制基本要求(试行)
3.承诺达标合格证制度实施情况自查表
农业农村部办公厅
2021年11月3日
附件1

附件2
农产品生产主体质量安全控制基本要求
(试行)
根据《农产品质量安全法》《农药管理条例》《兽药管理条例》等有关法律法规及《农业农村部关于印发〈全国试行食用农产品达标合格证制度实施方案〉的通知》(农质发〔2019〕6号)要求,生产者应当履行农产品质量安全第一责任,试行承诺达标合格证的生产主体应在严格落实质量控制相关要求的基础上开具承诺达标合格证,具体要求如下。
一、食用农产品生产企业、农民专业合作社、家庭农场质量安全控制要求
(一)内部质量控制人员
1.至少有一名内部质量控制人员负责生产过程的质量管理,内部质量控制人员应当定期接受农产品质量安全知识培训,熟知国家农产品质量安全管理要求和标准化生产操作规范并积极推动实施落实。
2.建立质量安全责任制,明确管理人员和重点岗位人员职责要求,关键岗位生产人员健康证齐全且有效(适用时);国家对相关产品生产、加工从业人员有其他要求的应执行国家相关规定。
3.定期对内部员工、社员农户等进行质量安全生产管理与技术培训。
(二)产地环境管理
4.产地环境条件应符合相关产品产地环境标准要求,不在特定农产品禁止生产区域生产特定农产品。产地周边环境清洁,无生产及生活废弃物,水源清洁,无对农业生产活动和产地造成危害或潜在危害的污染源,畜牧业生产主体应建有病死畜禽、污水、粪便等污染物无害化处理设备设施且运转有效。水产养殖主体应开展养殖尾水净化,排放的废水应达到相关排放标准。
(三)质量控制措施和管理制度
5.建立或收集与所生产农产品质量安全相关的产地环境、生产过程、收储运等全过程质量安全控制技术规程和产品质量标准,收集并保存农产品质量安全相关法律法规及现行有效的有关标准文件。
6.农民专业合作社应建立农户名册,包括农户名单、地址、产品类型、具体种类名称、种植养殖规模等信息;应与合作农户签署合作协议,明确农产品质量安全管理及处罚措施。
7.建立并落实关键环节质量控制措施、人员培训制度、基地农户管理制度(适用时)、卫生防疫制度和消毒制度(畜牧业适用)、动物疫病及植物病虫害安全防治制度、投入品管理制度以及产地环境保护措施等;分户生产的,还应建立农业投入品统一管理和产品统一销售制度。
8.在种植、养殖区范围内合适位置明示国家禁用农药兽药、停用兽药和非法添加物清单。
9.产品收获、出栏应严格执行农药安全间隔期、兽药休药期规定。
10.建立生产过程记录、销售记录等并存档,生产过程记录应包括使用农业投入品的名称、来源、用法、用量和使用、停用日期,动物疫病、植物病虫草害的发生和防治情况,收获、出栏、屠宰或捕捞日期等信息。生产记录档案至少保存两年。
11.鼓励使用信息化、智能化手段保存记录档案。
(四)农业投入品管理
12.通过正规渠道购买农业投入品,不购买、使用、贮存国家禁停用的农业投入品,索取并保存购买凭据等证明资料。
13.养殖者自行配制饲料的,严禁在自配料中添加禁用药物、禁用物质以及其他有毒有害物质。
14.进行自繁种源时应符合国家相关规定。自制或收集的其他投入品,应符合相关法律法规和技术标准要求。
15.配备符合要求的投入品贮存仓库或安全存放的相应设施,按产品标签规定的贮存条件分类存放,根据要求采用隔离(如墙、隔板)等方式防止交叉污染,有醒目标记,专人管理。
16.配有具备一定专业知识和技术能力的农技人员指导员工规范生产,遵守投入品使用要求,选择合适的施用器械,适时、适量、科学合理使用投入品。对变质和过期的投入品做好标记,回收隔离禁用并安全处置。
(五)废弃物和污染物管理
17.设立废弃物存放区,对不同类型废弃物分类存放并按规定处置,保持清洁。
18.及时收集质量安全不合格产品、病死畜禽、粪便等污染物并进行无害化处理,有条件的应当建立收集点集中安全处理。
(六)产品质量
19.销售的农产品质量应符合食品安全国家标准。有条件的生产主体在产品上市前要开展自检或委托检测。
(七)包装和标识
20.包装的农产品应防止机械损伤和二次污染。包装和标识材料符合国家强制性技术规范要求,安全、卫生、环保、无毒,无挥发性物质产生。
(八)产后处理
21.产后处理和贮藏区域设有有害生物(老鼠、昆虫等)防范措施,定期对员工进行卫生知识培训和健康检查,及时清洁和保养设施设备。
22.使用的防腐剂、保鲜剂、添加剂、消毒剂,应符合国家强制性规范要求并按规定合理使用、储存,同时做好记录。
23.根据农产品的特点和卫生需要选择适宜的贮藏和运输条件,必要时应配备保温、冷藏、保鲜等设施。不与农业投入品及有毒、有害、有异味的物品混装混放。
二、种养大户、小农户质量安全控制要求
1.应经过一定的农产品质量安全知识培训,了解和掌握国家农产品质量安全管理要求及相关标准化生产知识。
2.产地环境条件应符合相关产品产地环境标准要求,不在特定农产品禁止生产区域生产特定农产品。产地周边环境清洁,无生产及生活废弃物,水源清洁,无对农业生产活动和产地造成危害或潜在危害的污染源。
3.通过正规渠道、在具有合法经营资质的经销商处采购农药、兽药、饲料和饲料添加剂等农业投入品,保留购货凭证,对投入品实行定点存放,并做好记录。
4.不使用国家禁用农药兽药、停用兽药和过期的农业投入品,不使用非法添加物,严格执行安全间隔期、休药期等规定。
5.建立生产过程记录并存档,包括使用农业投入品的名称、来源、用法、用量和使用、停用日期,收获、出栏、屠宰或捕捞日期等信息记录。记录档案至少保存两年。
6.养殖者自行配制饲料的,严禁在自配料中添加禁用药物、禁用物质以及其他有毒有害物质。
7.使用符合要求的工具及容器采收、运输、存储农产品,收获的农产品应与农药、兽药、饲料等农业投入品分开储存。
8.销售的农产品质量应符合食品安全国家标准。有条件的,在产品上市前鼓励开展自检或委托检测。
9.包装的农产品应防止机械损伤和二次污染。包装和标识材料符合国家强制性技术规范要求,安全、卫生、环保、无毒,无挥发性物质产生。
10.产品贮运应符合有关规定,有专门的产品贮藏场所,保持通风、清洁卫生、无异味,并注意防鼠、防潮,不与农业投入品及有毒、有害、有异味的物品混装混放。
11.农药包装废弃物、质量安全不合格产品、病死畜禽等污染物应分类收集并按规定进行无害化处理。
12.使用的防腐剂、保鲜剂、添加剂、消毒剂,应符合国家强制性规范要求并按规定合理使用、做好记录。
附件3


信息来源:农业农村部