发布者:中国兽医协会发布时间:2021-09-27阅读次数:
中华人民共和国农业农村部公告 第473号
根据《兽药管理条例》和《兽药注册办法》规定,经审查,批准华中农业大学等14家单位申报的鸭坦布苏病毒病灭活疫苗(DF2株)等4种兽药产品为新兽药,核发《新兽药注册证书》,发布产品试行规程、质量标准、说明书和内包装标签,自发布之日起执行。
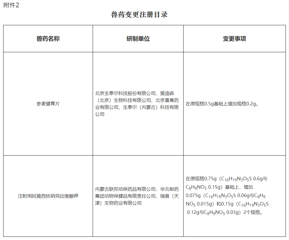
批准北京生泰尔科技股份有限公司等7家单位申报的参麦健胃片等2种兽药产品变更注册,自发布之日起执行。
特此公告。
附件:1.新兽药注册目录
2.兽药变更注册目录
3.制造及检验试行规程
4.质量标准
5.说明书和内包装标签
农业农村部
2021年9月26日


信息来源:农业农村部
电话:010-62129116 传真:010-62125789 邮箱:cvma@cvma.org.cn
Copyright@2008-2025 中国兽医协会 版权所有 ICP备案号:京ICP备10054400号技术支持:中科服


