发布者:中国兽医协会发布时间:2022-02-17阅读次数:
各省、自治区、直辖市农业农村(农牧)、畜牧兽医厅(局、委),新疆生产建设兵团农业农村局,中国兽医药品监察所:
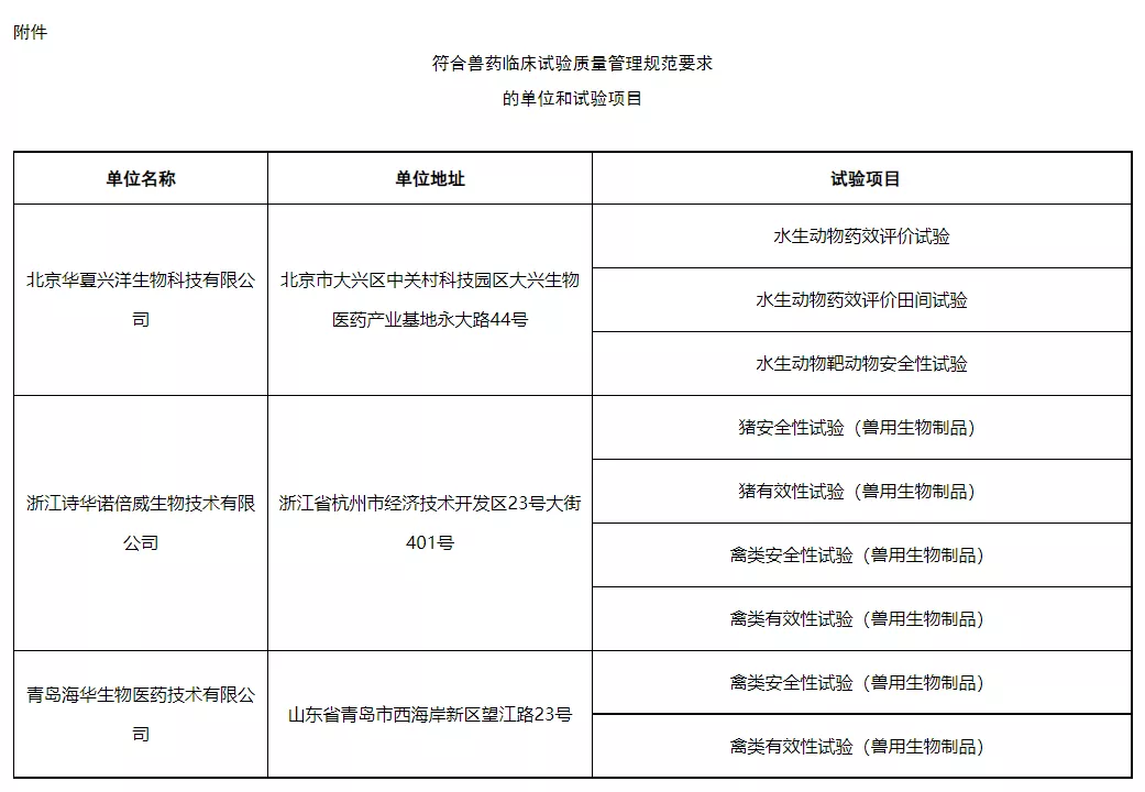
为规范兽药研究活动,根据《兽药管理条例》《兽药临床为规范兽药研究活动,根据《兽药管理条例》《兽药临床试验质量管理规范》以及监督检查标准,我局组织专家对北京华夏兴洋生物科技有限公司、浙江诗华诺倍威生物技术有限公司、青岛海华生物医药技术有限公司等3家单位进行了监督检查。经监督检查,北京华夏兴洋生物科技有限公司等3家单位共9个试验项目符合兽药临床试验质量管理规范要求,现公布监督检查结果,详细信息见中国兽药信息网“兽药GLP\GCP监督检查”专栏。
请各省级畜牧兽医主管部门切实做好日常监督管理工作,督促相关单位按照兽药GCP要求开展兽药研究活动。
附件:符合兽药临床试验质量管理规范要求的单位和试验项目
农业农村部畜牧兽医局
2022年2月16日
信息来源:农业农村部
电话:010-62129116 传真:010-62125789 邮箱:cvma@cvma.org.cn
Copyright@2008-2025 中国兽医协会 版权所有 ICP备案号:京ICP备10054400号技术支持:中科服


