发布者:中国兽医协会发布时间:2022-02-21阅读次数:
根据《兽药管理条例》和《兽药注册办法》规定,经审查,批准洛阳惠中兽药有限公司等16家单位申报的双葛止泻颗粒等4种兽药产品为新兽药,核发《新兽药注册证书》,发布产品工艺规程、质量标准、说明书和标签,自发布之日起执行。
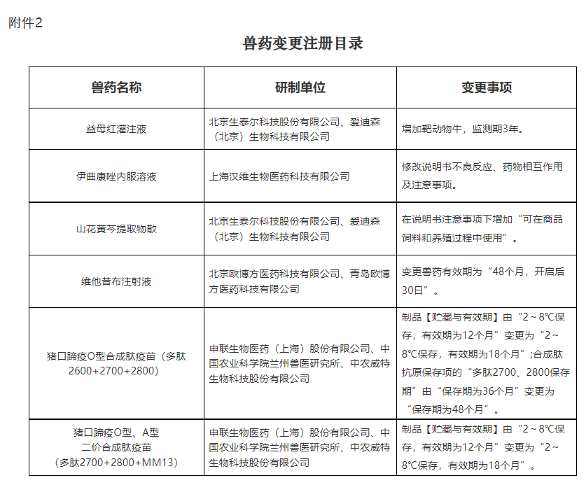
批准北京生泰尔科技股份有限公司等2家单位申报的益母红灌注液变更注册,发布修订后的工艺规程、质量标准、说明书和标签,自发布之日起执行。新增靶动物牛,监测期3年。
批准上海汉维生物医药科技有限公司申报的伊曲康唑内服溶液变更注册,发布修订后的说明书,自发布之日起执行。
批准北京生泰尔科技股份有限公司等7家单位申报的山花黄芩提取物散等4种兽药产品变更注册,自发布之日起执行。
特此公告。
附件:1.新兽药注册目录
2.兽药变更注册目录
3.工艺规程
4.质量标准
5.说明书和标签
农业农村部
2022年2月16日


信息来源:农业农村部
电话:010-62129116 传真:010-62125789 邮箱:cvma@cvma.org.cn
Copyright@2008-2025 中国兽医协会 版权所有 ICP备案号:京ICP备10054400号技术支持:中科服


