发布者:中国兽医协会发布时间:2022-03-30阅读次数:
根据《兽药管理条例》和《兽药注册办法》规定,经审查,批准福建省农业科学院畜牧兽医研究所等2家单位申报的番鸭小鹅瘟胶乳凝集抑制试验抗原、致敏胶乳、阳性血清与阴性血清为新兽药,核发《新兽药注册证书》,发布产品工艺规程、质量标准、说明书和标签,自发布之日起执行。
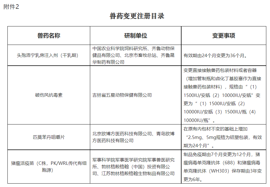
批准中国农业科学院饲料研究所等10家单位申报的头孢洛宁乳房注入剂(干乳期)等4种兽药产品变更注册,自发布之日起执行。
特此公告。
附件:1.新兽药注册目录
2.兽药变更注册目录
3.工艺规程
4.质量标准
5.说明书和标签
农业农村部
2022年3月23日


其他附件:
说明书和标签.doc
信息来源:农业农村部
电话:010-62129116 传真:010-62125789 邮箱:cvma@cvma.org.cn
Copyright@2008-2025 中国兽医协会 版权所有 ICP备案号:京ICP备10054400号技术支持:中科服


