发布者:中国兽医协会发布时间:2026-02-06阅读次数:
根据《兽药管理条例》和《兽药注册办法》规定,经审查,批准氟雷拉纳等7种兽药产品为新兽药,核发《新兽药注册证书》,发布产品质量标准、工艺规程、说明书和标签,自发布之日起执行。
批准猫弓形虫ELISA抗体检测试剂盒等2种兽药产品注册,发布产品质量标准、工艺规程、说明书和标签,自发布之日起执行。
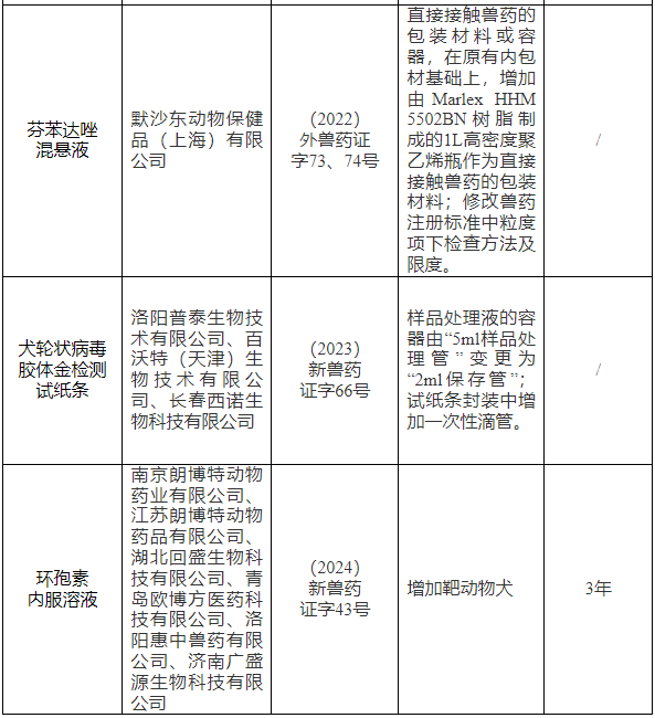
批准米尔贝肟吡喹酮咀嚼片变更注册,发布修订后的质量标准、说明书和标签,自发布之日起执行,此前发布的产品质量标准、说明书和标签同时废止;批准莲黄颗粒、环孢素内服溶液变更注册,发布修订后的说明书和标签,自发布之日起执行,此前发布的产品说明书和标签同时废止;批准芬苯达唑混悬液变更注册,发布修订后的质量标准、工艺规程,自发布之日起执行,此前发布的产品质量标准、工艺规程同时废止;批准犬腺病毒2型胶体金检测试纸条、犬轮状病毒胶体金检测试纸条变更注册,发布修订后的质量标准、工艺规程、说明书和标签,自发布之日起执行,此前发布的产品质量标准、工艺规程、说明书和标签同时废止。
特此公告。
附件:
1.新兽药注册目录
2.兽药变更注册目录
3.质量标准
4.工艺规程
5.说明书和标签
农业农村部
2026年2月5日
附件1
新兽药注册目录


附件2
兽药变更注册目录


附件:说明书和标签.pdf